Organisations

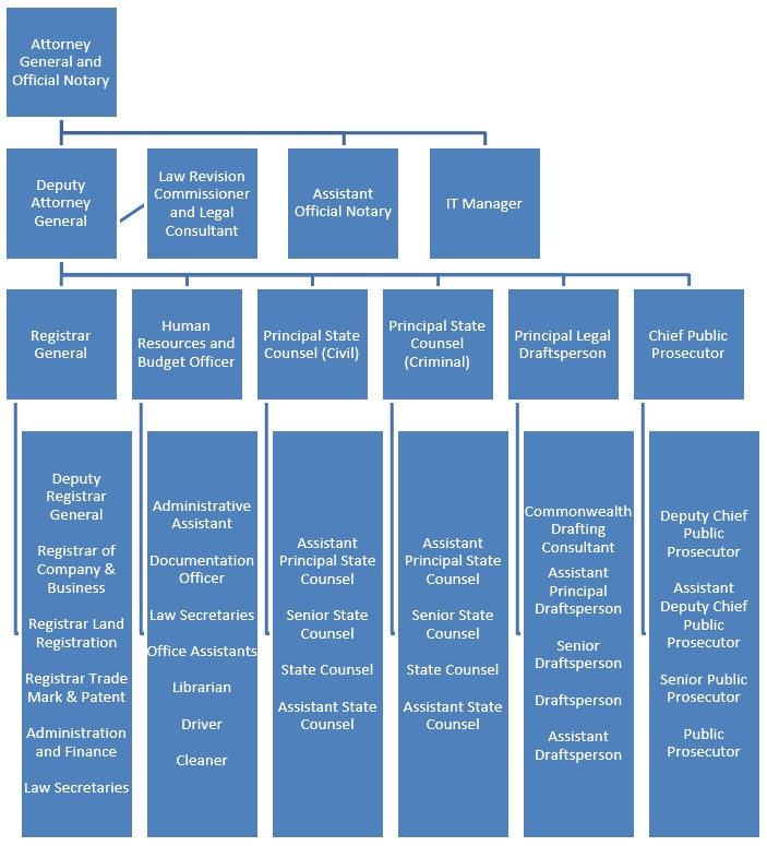
Organisation Structure

 

Contact Us

Tel: (248) 4383000

Fax: (248) 4224913
Email : This email address is being protected from spambots. You need JavaScript enabled to view it.
Web : www.attorneygeneraloffice.gov.sc

social